Périls sur un monde sans complexité
Article initialement publié le 28/02/2016 sur https://aigreurs-administratives.blogspot.com/2016/02/perils-sur-un-monde-sans-complexite.html
AIGREURS ADMINISTRATIVES 2.0
2/2/202610 min read


Jean-Michel Castaing nous a gratifié récemment dans les Cahiers Libres d'un de ces billets "vache qui rit" qui font fureur dans la cathosphère.
Qu'est-ce qu'un billet "vache qui rit"?
Un billet qui dénonce "les vérités au rabais", le nivellement des valeurs, le "tout se vaut", le conformisme intellectuel, la victoire du prêt à penser et de la communication sur la réflexion et la recherche patiente et silencieuse de la vérité, et qui est lui-même d'une médiocrité et d'une banalité sans nom.
J'envisage de rendre un service essentiel à la communauté catholique en me formant à la programmation informatique, afin de développer un logiciel de génération automatique de billets. Ca ne changera pas grand chose à la qualité générale des articles de pas mal d'auteurs: il suffira de veiller à ce que des mots clés tels que "relativisme", "perte de la transcendance", "matérialisme", individualisme", "indifférenciation", "transmission", "le Beau, le Bon , le Vrai" structurent l'argumentaire développé, et les blogueurs récupéreront un temps très précieux pour méditer en silence, visiter des musées, faire des retraites, profiter de l'air pur de la campagne, et se tenir enfin éloignés de ce monde de la technique, du commentaire en temps réel de l'information par le tout venant, et de la communication instantanée qu'ils affectent tant de condamner.
Je suis méchant, je sais, et oui je reconnais qu'il y a des blogueurs catholiques y compris très orthodoxes, qui font beaucoup mieux que ce texte, et non, ça ne me fait pas plaisir de tenir ce genre de propos, même si ça défoule. Mais vu le climat politique actuel, je perds patience face au simplisme et aux analyses de comptoirs, qui, quelles que soient la bonne volontés et les intentions généreuses de leurs auteurs, ont des effets politiques qui participent au chaos actuel.
Passons aux choses sérieuses: qu'est-ce que je reproche à ce billet (qui s'appelle "Périls sur un monde sans verticalité", d'où le titre de mon article)?
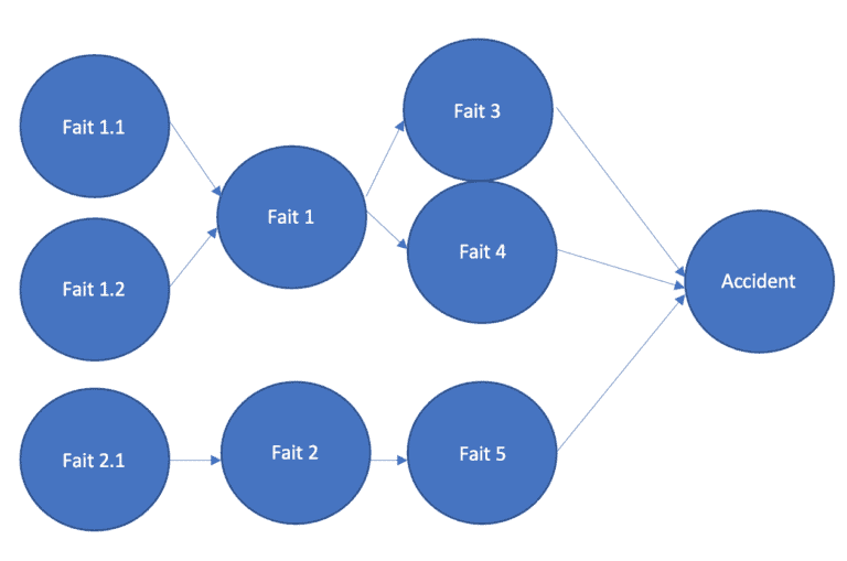
Au cours de ma modeste carrière administrative, j'ai été (un tout petit peu) initié, dans des formations sur l'hygiène et la sécurité, et sur le management, à un outil qui s'appelle "l'arbre des causes".
L'arbre des causes est une méthode d'analyse et de prévention des accidents par arborescence conçue dans les années 1970 par l'INRS. L'idée centrale est qu'un accident n'a jamais qu'une seule cause, mais résulte de la convergence d'une multitude de petits et gros problèmes, conjoncturels et structurels. L'arbre des causes représente cette convergence sous la forme d'un schéma, et permet d'isoler chacune des causes afin de travailler individuellement sur chacune d'entre elle, petite ou grande, sans en omettre aucune. Il permet ainsi d'éviter que l'arbre cache la forêt, et que, par exemple, un problème flagrant ou une explication séduisante ("cette installation est vétuste", "il ne fait jamais attention"...) n'aboutisse qu'à une explication superficielle et à des remèdes peu ou pas efficaces.
Ca peut donner quelque chose comme ça:


(Source: Arbre des causes : méthode, exemple et guide (2025))
Lors d'une formation CHSCT, la consultante qui animait la session nous a raconté qu'une fois, une personne à qui elle enseignait cet outil lui a rendu un arbre avec une seule cause, et qu'elle a failli tout arrêter et changer de voie professionnelle. Elle enjolivait sans doute, mais cette anecdote éclaire bien ce que ne doit pas être l'analyse d'un accident.
Je ne connais pas grand chose au terrorisme ni à l'islamisme radical, mais j'imagine que les vrais experts professionnels qui travaillent sur ces sujets utilisent des méthodes analogues.
Par contre, je remarque que la plupart des commentateurs extérieurs, qu'ils soient politiques, journalistes, blogueurs ou même universitaires, cèdent souvent (moi aussi à mes heures) à la tentation de tout faire découler d'un problème "fondamental". Peut-être par souci de radicalité philosophique, ou d'en l'espoir de s'inscrire dans une "métapolitique", voire parce qu'ils ont du mal à faire la différence entre leur marotte préférée et la réalité ("vous voyez, je vous l'avais bien dit!").
Ici, c'est la verticalité, mais ailleurs, ça pourrait être le post-colonialisme, les dynamiques religieuses propres à l'Islam ou le capitalisme. Toutes questions qui peuvent éventuellement trouver une place dans l'arbre des causes, mais qui ne sont en aucun cas LA cause.
Du coup, le billet de Jean-Michel Castaing ne manque pas, lui, de verticalité, et c'est bien le problème. Il fait très "verticalité" de la tour d'ivoire.
Il se présente comme une sorte de mécanique implacable, qui, en partant d'une "caractéristique majeure" de notre société, déroule de manière linéaire un grand nombre de conséquences, qui, aux yeux du simple mortel que je suis, apparaissent pourtant sans rapport entre elles (le jihadisme et le transhumanisme, ça s'explique de la même façon, sérieusement?). Et pour cause, puisqu'il s'agit d'une pure construction intellectuelle rétrospective. En fait, l'auteur procède exactement à l'inverse de la méthode de l'arbre des causes: au lieu d'expliquer un seul problème par un ensemble complexe de causes, il explique un ensemble complexe de problèmes par une seule cause.
Avec deux conséquences fâcheuses: il donne d'une part l'impression d'une grille de lecture arbitraire plaquée sur la réalité. Ce genre de billet sur l'oubli de la transcendance fait toujours plaisir aux croyants, mais je n'y vois aucun argument susceptible d'ébranler un lecteur convaincu, par exemple, que les violences actuelles découlent de la religion, quelle qu'elle soit, et que la solution est une laïcité plus stricte et un scepticisme de principe contre toute transcendance (en fait, je ne suis pas du tout sûr que cet article comporte ne serait-ce qu'un seul argument en bonne et due forme). D'autre part, Jean-Michel Castaing vient nous faire le diagnostic d'un mal complexe et très concret, en critiquant "l'angélisme" (donc l'éloignement des réalités concrètes) de la gauche, mais lui-même se cantonne à des pétitions de principes très générales et très vagues. Le "social" et la "lutte contre les discrimination" ne sont sans doute pas non plus ni LA cause ni LE remède, mais au moins, ce sont des problèmes observables sur lesquels on peut essayer de travailler des solutions concrètes. L'oubli de la verticalité, ce n'est pas une analyse politique susceptible d'éclairer la prise de décision, mais une posture idéologique d'arrière-plan pure et simple, et, pour tout dire, de l'enfumage rhétorique. Je ne suis pas spécialiste, mais je ne vois pas quelle analyse de terrain on peut mener avec des considérations aussi générales.
Voilà quel est le problème principal que me pose ce billet. Je ne vais pas aller plus loin dans son analyse. D'une part, parce que ce que j'ai relevé est déjà grave: nous vivons dans une époque très dangereuse de fébrilité et pour tout dire de panique des politiques de tout bord et de nos concitoyens, et ce billet, au lieu de poser calmement les problèmes dans toute leur extension et leur complexité et d'informer, ne fait qu'ajouter à la confusion générale. D'autre part parce que ça m'énerve.
Je vais quand même ajouter une digression rapide, en guise de teaser pour des publications futures, . Dans ces lamentations, partagées par de nombreux auteurs catholiques, mais aussi par plusieurs papes, sur le "chaos spirituel", "l'individualisme" qui "érige chaque opinion en une croyance respectable", "l'immanentisme", il y a certes le constat d'un recul d'influence de l'institution catholique, d'une certaine prédominance de logiques économiques et industrielles dans la réflexion politique et dans la vie quotidienne etc. Mais il y a aussi la prise en compte diffuse de la progression culturelle, certes encore marginale, mais rapide, de formes de spiritualités concurrentes, souvent centrées sur l'individu et très méfiantes envers les institutions et les savoirs établis. Ce que les universitaires qui étudient ces nouvelles spiritualités et ces nouvelles religions appellent "l'occulture" (l'auteur de ce néologisme est Christopher Partridge).
Là encore, dans l'arbre des causes qui mènent à la vie telle que nous la vivons aujourd'hui dans nos sociétés occidentales, c'est une réalité qui mérite en effet d'être examinée attentivement.
Le problème, c'est que les catholiques se contentent généralement de mépriser cette occulture, sans chercher à en comprendre la formation et les lignes de force, et qu'ils tirent de ce mépris un sentiment bien illusoire d'évidence de leurs propres fondamentaux, là où les lignes de faille de ces dernier ont en partie (pas seulement, évidemment) contribué au succès de ces spiritualités "contre-culturelles".
Les chrétiens aiment souvent se moquer du bricolage des religions néo-païennes. Mais la plupart des wiccans admettent aujourd'hui que leur religion a été très vraisemblablement fabriquée à partir de diverses sources par Gérald Gardner dans les années 1940, et ont fait le deuil de l'hypothèse d'une lignée ininterrompue et clandestine de sorcières remontant au Moyen-Age, à quelques véhémentes exceptions prêt. Et la plupart des néo-païens "reconstructivistes", qui cherchent à faire revivre les paganismes antiques, sont conscient de l'impossibilité de les recréer, ou même de les connaître, à l'identique, tels qu'ils étaient à l'origine, et du fait qu'ils injectent un certain nombre d'idées et de présupposés modernes dans les démarches. Les catholiques, s'ils bénéficient quant à eux d'une transmission ininterrompue depuis la naissance de leur religion, réalisent trop peu souvent qu'ils ne cessent de la recréer au fil des générations, et des que dess principes qu'ils croient "traditionnels" et "constants" sont souvent étroitement liés à des considérations contemporaines, qui n'ont parfois que quelques décennies d'existence.
L'un des quelques principes qu'ont en commun la plupart des composantes du "milieu satanique (l'expression es de Jesper Aagard Petersen) est l'auto-déification. Et ce principe rend effectivement le transhumanisme sympathique aux yeux de divers satanistes. Mais avant de s'indigner de cette convergence, peut-être est-il utile de s'interroger sur ce que l'anthropologie catholique, ou au moins l'image qu'elle donne, a de si insatisfaisant pour nos contemporains, pour que des contre-propositions aussi radicales aient pu devenir séduisantes.
C'est parce que toutes questions, et bien d'autres qui y sont liées, me paraissent importantes et trop souvent ignorées que je suis en train de monter, à mon modeste niveau d'amateur, un blog de réflexion sur ces sujets, et spécifiquement sur le satanisme et le néo-paganisme. Sans idéalisation excessive: si on me demande quelle est pour moi la nourriture intellectuelle la plus solide, du Livre des Ombres de Gérald Gardner ou du De Trinitate de Saint Augustin, je répondrai évidemment le De Trinitate.
Mais je pense qu'on ne se prépare pas mieux aux "défis" de la modernité en s'interdisant d'approfondir ses aspects les plus polémiques, qu'on défend bien mal la raison ou la "vérité" en limitant le champ de l'enquête rationnelle aux sujets "respectables", et qu'on ne construit pas de manière solide le bien "commun" en vivant dans le mépris.
Ca va encore paraitre pour certains comme une nouvelle excentricité de ma part. Mais je ne connais rien au terrorisme, je suis nul en économie, et c'est sur ce sujet, aussi marginal qu'il puisse sembler que j'ai l'impression de pouvoir apporter, à mon très modeste niveau, des éclairages utiles sur notre vie dans nos sociétés modernes, même si je n'en suis nullement spécialiste.
Et notre époque a bien besoin de réflexions approfondies et qui font réfléchir, sur la base connaissances maîtrisées et amassée patiemment sur le terrain, de ce genre:
"Occulture, as a sociological term, refers to the environment within which, and the social processes by which particular meanings relating, typically, to spiritual, esoteric, paranormal and conspiratorial ideas emerge, are disseminated, and become influential in societies and in the lives of individuals. Central to these processes is popular culture, in that it disseminates and remixes occultural ideas, thereby incubating new spores of occultural thought. For example, whether one considers the ideas articulated in television series such as Dark Skies, The X-Files and Supernatural, films such as Rosemary’s Baby (1968), The Wicker Man (1973), Angel Heart (1987), Contact (1997), The Sixth Sense (1999) and Paranormal Activity (2007), the claims made for the phenomena captured in reality television programmes such as Ghost Hunters and Most Haunted, the conspiratorial ideas developed in books such as The Stargate Conspiracy, Holy Blood, Holy Grail and The Da Vinci Code,18 or the ideological themes and styles disseminated within popular music and acted out within their attendant subcultures,19 popular (oc)culture provides a space within which there is an openness to the possibility of metaphysical interpretation. For the scholar of religion this is, of course, important, in that popular culture becomes a significant area of inquiry as an agent of contemporary reenchantment.20 However, it is no easy task mapping the flow of ideas and the creation and dissolution of synergies, whether in popular culture or elsewhere. So rapid is the flow that once mapped, occultural content quickly becomes passé." (source: Christopher Partridge, "Occulture is ordinary", dans Contempory Esotericism, dirigé par Egil Asprem et Kennet Granholm, Equinox 2013, Routledge 2014 )
Plutôt que de ce type de jugement flamboyant mais à vide:
"Une société qui se reconnaît fondée sur une transcendance est une société qui relativise le temps présent, ainsi que ses idoles. Elle ne pense pas que son fonctionnement immanent soit la fin propre de toute chose. Une instance surplombante (qu’on la nomme Dieu, ou d’un tout autre nom) lui rappelle qu’il existe une vérité capable de juger la marche du monde. Tel n’est pas le cas d’ un monde clos sur lui-même. Celui-ci vit au contraire replié sur lui-même, en régime d’immanence pure, voué qu’il est au relativisme généralisé. En son sein, chacun s’accommode avec sa propre vérité, qu’il bricole dans son coin, ou qu’il accueille de maîtres autoproclamés sur le marché de plein-vent « religieux » ou philosophique.
L’absence de toute transcendance aboutit à la dissémination de « vérités » au rabais. L’individualisme érige chaque opinion en croyance respectable, légitime, parfaitement autorisée à revendiquer pour elle le statut envié de « vérité ». Sans verticalité reconnue, l’arbitraire règne en maître des esprits. L’absence de transcendance signifie qu’il n’y a plus de supériorité, que le Beau et le Vrai sont laissés à l’appréciation de chacun. Au final, l’immanence pure accouche d’un monde sans ordre légitime. Tout se vaut. Rien ne dépasse." (Jean-Michel Castaing, op. cit.)
L'important n'étant pas d'être pour ou contre quoique ce soit, mais de réfléchir sur la base d'une connaissance le plus possible de première main des réalités dont on parle, et de leur complexité irréductible aux pétitions de principes, en s'abstenant de tout aplatir par des jugements de valeur généraux et simplistes.